Can ship immediately
Due to market price fluctuations,if you need to purchase or consult the price.You can contact us or emial to us: brenda@hongda-ic.com
1. Description
Its low-impedance power path optimizes the efficiency of the switch mode, reduces battery charging time, and extends battery life in the discharge phase. The I2C serial interface with charging function and system settings is a truly flexible solution. The device supports multiple input sources, including standard USB host ports, USB charging ports and high-power DC adapters. BQ24193RGER obtains the result from the detection circuit in the system equipment. BQ24193RGER complies with USB 2.0 and USB 3.0 power supply specifications, and has input current and voltage regulations. At the same time, BQ24193RGER provides 5 V voltage, which complies with the USB On-the-Go operation rated power specification. On VBUS, the current limit is as high as 1.3 A. Power path management regulates the system to a level slightly higher than the battery voltage, but does not drop below 3.5V
Minimum system voltage (programmable).
Using this function, the system can continue to run even in the following situations:
The battery is completely exhausted or removed. When the input current limit or voltage limit is reached, the power supply Path management can automatically reduce the charging current to zero. As the system load continues to increase, The power path discharges the battery until the system power requirements are met. This supplementary mode Operation can prevent the input source from being overloaded. The device does not require software control to start and complete the charging cycle. Automatic battery detection The voltage and charging of the battery are divided into three stages: pre-regulation, constant current and constant voltage. in At the end of the charging cycle, when the charging current is lower than the preset limit, the charger will automatically terminate Constant pressure phase. When a fully charged battery is below the charge threshold, the charger will Another charging cycle will start automatically. The device provides multiple safety functions for battery charging and system operation, including dual battery packs Negative thermistor monitoring, charging safety timer and overvoltage/overcurrent protection. q It also supports temperature profiles that comply with JEITA guidelines. Thermal regulation reduces charging current When the junction temperature exceeds 120°C.
2. Pin Configuration and Functions

3. Features
1. High Efficiency 4.5-A Switch Mode Charger
– 92% Charge Efficiency at 2 A, 90% at 4 A
– Accelerate Charge Time by Battery Path Impedance Compensatioin
2. Highest Battery Discharge Efficiency with 12-mΩ Battery Discharge MOSFET up to 9-A Discharge Current
3. Single Input USB-compliant/Adapter Charger
– USB Host or Charging Port D+/D- Detection Compatible to USB Battery Charger Spec 1.2
– Input Voltage and Current Limit Supports USB2.0 and USB3.0
– Input Current Limit: 100 mA, 150 mA, 500 mA, 900 mA, 1.2 A, 1.5 A, 2 A and 3 A
4. 3.9-V to 17-V Input Operating Voltage Range
– Support All Kinds of Adapter with Input Voltage DPM Regulation
5. USB OTG 5 V at 1.3 A Synchronous Boost Converter Operation
– 93% 5-V Boost Efficiency at 1 A
6. Narrow VDC (NVDC) Power Path Management
– Instant-on Works with No Battery or Deeply Discharged Battery
– Ideal Diode Operation in Battery Supplement Mode
7. 1.5-MHz Switching Frequency for Low Profile Inductor
8. Autonomous Battery Charging with or without Host Management
– Battery Charge Enable
– Battery Charge Preconditioning
– Charge Termination and Recharge
9. High Accuracy (0°C to 125°C)
– ±0.5% Charge Voltage Regulation
– ±7% Charge Current Regulation
– ±7.5% Input Current Regulation
– ±2% Output Regulation in Boost Mode
10. High Integration
– Power Path Management
– Synchronous Switching MOSFETs
– Integrated Current Sensing
– Bootstrap Diode
– Internal Loop Compensation
11. Safety
– Battery Temperature Sensing and Charging Safety Timer
– JEITA Guideline Compliant
– Thermal Regulation and Thermal Shutdown
– Input System Over-Voltage Protection
– MOSFET Over-Current Protection
12. Charge Status Outputs for LED or Host Processor
13. Low Battery Leakage Current and Support Shipping Mode
14. 4.00 mm x 4.00 mm QFN-24 Package
4. Applications
1. Tablet PC and Smart Phone
2. Portable Audio Speaker
3. Portable Media Players
4. Internet Devices
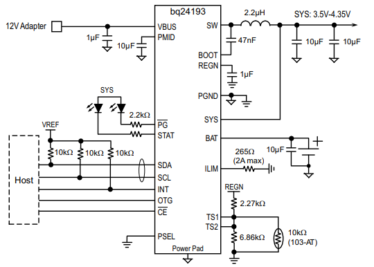
5. Typical Application
