Can ship immediately
Due to market price fluctuations,if you need to purchase or consult the price.You can contact us or emial to us: brenda@hongda-ic.com
1. Description
Maxim's DG506ACJ is a monolithic CMOS analog Multiplexer. DG506ACJ is a single 16-channel (116) multiplexer, while DG507A is a differential 8-channel (2 of 16) multiplexer. Both devices have the function of breaking first and then closing the switch. Maxim guarantees that these multiplexers will not latch up if the power is turned off via the input As long as the absolute maximum rating, the signal is still there Not violated. Multiplexer can be operated in a wide range The power supply ranges from Q4.5V to Q18V. Compared with the original manufacturer’s equipment, Maxim's DG506A/DG507A has greatly reduced power consumption The power supply makes it ideal for portable devices. Maxim's DG506A/DG507A meets or exceeds its specifications and is a direct replacement for Intersil IH6116 and IH6216, Siliconix's DG506A and DG507A, Harris HI506 and HI507.
2. Features
1. Improved 2nd Source
2. Pin Compatible with Harris, Siliconix, Intersil
3. Operable with ±4.5V to ±18V Supplies
4. Symmetrical, Bidirectional Operation
5. Logic and Enable Inputs, TTL and CMOS Compatible
6. Latch-Up Proof Construction
7. Monolithic, Low-Power CMOS Design
3. Applications
1. Control Systems
2. Data Logging Systems
3. Aircraft Heads Up Displays
4. Data Acquisition Systems
5. Signal Routing
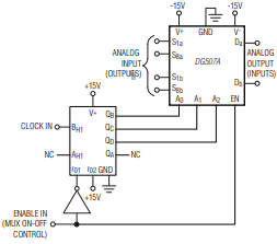
4. Pin Configurations

5. Typical Operating Circuit
