Can ship immediately
1. Description
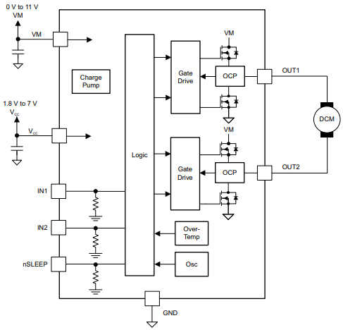
The DRV8838DSGT family of devices provides an integrated motor driver solution for cameras, consumer products, toys, and other low-voltage or battery-powered motion control applications. The device can drive one dc motor or other devices like solenoids. The output driver block consists of Nchannel power MOSFETs configured as an H-bridge to drive the motor winding. An internal charge pump generates needed gate drive voltages.
The DRV8838DSGT family of devices can supply up to 1.8 A of output current. It operates on a motor power supply voltage from 0 to 11 V, and a device power supply voltage of 1.8 V to 7 V. The DRV8838DSGT device has a PWM (IN1-IN2) input interface; the DRV8838DSGT device has a PH-EN input interface. Both interfaces are compatible with industry-standard devices. Internal shutdown functions are provided for overcurrent protection, short-circuit protection, undervoltage lockout, and overtemperature.
2. Features
1. H-Bridge Motor Driver
– Drives a DC Motor or Other Loads
– Low MOSFET On-Resistance: HS + LS 280 mΩ
2. 1.8-A Maximum Drive Current
3. Separate Motor and Logic Supply Pins:
– Motor VM: 0 to 11 V
– Logic VCC: 1.8 to 7 V
4. PWM or PH-EN Interface
– DRV8837: PWM, IN1 and IN2
– DRV8838: PH and EN
5. Low-Power Sleep Mode With 120-nA Maximum Sleep Current
– nSLEEP pin
6. Small Package and Footprint
– 8-Pin WSON With Thermal Pad
– 2.0 × 2.0 mm
7. Protection Features
– VCC Undervoltage Lockout (UVLO)
– Overcurrent Protection (OCP)
– Thermal Shutdown (TSD)
3. Applications
1. Cameras
2. DSLR Lenses
3. Consumer Products
4. Toys
5. Robotics
6. Medical Devices
4. DRV8838DSGT Simplified Diagram

5. Pin Configuration and Functions

DSG Package 8-Pin WSON With Thermal Pad DRV8838 Top View
6. Functional Block Diagram
