Can ship immediately
description
Super voltage converter ICL7660S ultra-voltage converter is Monolithic CMOS voltage conversion IC can ensure Compared with other similar products, it has obvious performance advantages equipment. They are a direct substitute for the industry Standard ICL7660 provides extended working capabilities The voltage range is as high as 12V and the power supply current is very low. A kind Integrated frequency boost pin to enable Even with smaller resistors, users can still achieve lower output impedance Capacitor ICL7660S execution power supply voltage.
The input range is from positive to negative 1.5V to 12V, generating complementary output voltage -1.5V to -12V. Only two non-critical external capacitors Required for charge pump and charge storage functions.
Can be connected to ICL7660S to be used as a voltage doubler and generate voltages up to 22.8V 12V input. They can also be used as voltage multipliers or voltage dividers.
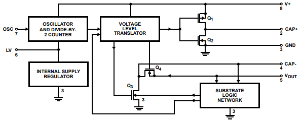
Each chip contains a series DC power regulator RC Oscillator, voltage level shifter and four output power MOS switch. The oscillator will be at Nominal frequency when the input power supply voltage is 10kHz 5.0V. This frequency can be reduced by adding frequency External capacitor connected to "OSC" terminal or oscillator It may be driven by an external clock.
The "LV" terminal can be connected to GND to bypass the internal Series regulators and improve low voltage (LV) operation. in Medium and high voltage (3.5V to 12V), left LV pin Float to prevent the device from latching up.
In some applications, the external Schottky diode from VOUT CAP- is required to ensure latch-free operation (see "Performance and non-implementation" section on page 8).
Features
1. Guaranteed Lower Max Supply Current for All Temperature Ranges
2. Wide Operating Voltage Range: 1.5V to 12V
3. 100% Tested at 3V
4. Boost Pin (Pin 1) for Higher Switching Frequency
5. Guaranteed Minimum Power Efficiency of 96%
6. Improved Minimum Open Circuit Voltage Conversion Efficiency of 99%
7. Improved SCR Latchup Protection
8. Simple Conversion of +5V Logic Supply to ±5V Supplies
9. Simple Voltage Multiplication VOUT = (-)nVIN
10. Easy to Use; Requires Only Two External Non-Critical Passive Components
11. Improved Direct Replacement for Industry Standard ICL7660 and Other Second Source Devices
12. Pb-Free Available (RoHS Compliant) Applications
13. Simple Conversion of +5V to ±5V Supplies
14. Voltage Multiplication VOUT = ±nVIN
15. Negative Supplies for Data Acquisition Systems and Instrumentation
16. RS232 Power Supplies
17. Supply Splitter, VOUT = ±VS
Pin Configurations

Functional Block Diagram
