Can ship immediately
The LM317M is an adjustable three−terminal positive voltage regulator capable of supplying in excess of 500 mA over an output voltage range of 1.2 V to 37 V. This voltage regulator is exceptionally easy to use and requires only two external resistors to set the output voltage. Further, it employs internal current limiting, thermal shutdown and safe area compensation, making it essentially blow−out proof.
The LM317M serves a wide variety of applications including local,on−card regulation. This device also makes an especially simple adjustable switching regulator, a programmable output regulator, or by
connecting a fixed resistor between the adjustment and output, the LM317M can be used as a precision current regulator
1. Features
1. Output Current in Excess of 500 mA
2. Output Adjustable between 1.2 V and 37 V
3. Internal Thermal Overload Protection
4. Internal Short Circuit Current Limiting
5.Output Transistor Safe−Area Compensation
6. Floating Operation for High Voltage Applications
7. Eliminates Stocking Many Fixed Voltages
8. NCV Prefix for Automotive and Other Applications Requiring Unique Site and Control Change Requirements; AEC−Q100 Qualified and PPAP Capable
9. These are Pb−Free Devices

Simplified Application
2. Basic Circuit Operation
The LM317M is a three−terminal floating regulator. In operation, the LM317M develops and maintains a nominal 1.25 V reference (Vref) between its output and adjustment terminals. This reference voltage is converted to a programming current (IPROG) by R1 (see Figure 19), and this constant current flows through R2 to ground. The regulated output voltage is given by:

Since the current from the terminal (IAdj) represents an error term in the equation, the LM317M was designed to control IAdj to less than 100 A and keep it constant. To do this, all quiescent operating current is returned to the output terminal. This imposes the requirement for a minimum load current. If the load current is less than this minimum, the output voltage will rise.
Since the LM317M is a floating regulator, it is only the voltage differential across the circuit which is important to performance, and operation at high voltages with respect to ground is possible.
3. External Capacitors
A 0.1 F disc or 1.0 F tantalum input bypass capacitor (Cin) is recommended to reduce the sensitivity to input line impedance.
The adjustment terminal may be bypassed to ground to improve ripple rejection. This capacitor (CAdj) prevents ripple from being amplified as the output voltage is increased. A 10 F capacitor should improve ripple rejection about 15 dB at 120 Hz in a 10 V application.
Although the LM317M is stable with no output capacitance, like any feedback circuit, certain values of external capacitance can cause excessive ringing. An output capacitance (CO) in the form of a 1.0 F tantalum or 25 F aluminum electrolytic capacitor on the output swamps this effect and insures stability.
4. Load Regulation
The LM317M is capable of providing extremely good load regulation, but a few precautions are needed to obtain maximum performance. For best performance, the programming resistor (R1) should be connected as close to the regulator as possible to minimize line drops which effectively appear in series with the reference, thereby degrading regulation. The ground end of R2 can be returned near the load ground to provide remote ground sensing and improve load regulation.
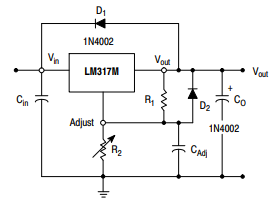
5. Protection Diodes
When external capacitors are used with any IC regulator it is sometimes necessary to add protection diodes to prevent the capacitors from discharging through low current points into the regulator.
Figure 1 shows the LM317M with the recommended protection diodes for output voltages in excess of 25 V or high capacitance values (CO > 25 F, CAdj > 5.0 F). Diode D1 prevents CO from discharging thru the IC during an input short circuit. Diode D2 protects against capacitor CAdj discharging through the IC during an output short circuit.
The combination of diodes D1 and D2 prevents CAdj from discharging through the IC during an input short circuit.

Figure 1. Voltage Regulator withProtection Diodes