Can ship immediately
APPLICATIO S I FOR ATIO W U U
internal impedance to the return (RTN) pin. The application must be designed so that an open fuse condition will force the fuse input (FUSE A or FUSE B) to be outside the specified window around the supply pins, such as with a weak pull-up resistor to RTN, so that the LTC1921 can properly indicate a fault at OUT F. If supply diodes that exhibit high reverse leakage, such as Schottky diodes, are used, then the values of the pull-up resistors must be reduced accordingly.
The FUSE A and FUSE B pins may also be used in conjunction with VA and VB for simple window comparison, provided that one of the circuit nodes to be compared can provide the small amount of supply current required
to bias the IC. The LTC1921 is ideally suited for comparison functions in a circuit where only high supply voltages are available.
Output Pins
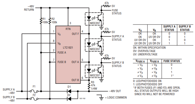
The output pins in the LTC1921 are designed to shunt external optoisolator diodes or LEDs during a supply or fuse fault condition. Up to three diodes may be used in series, one for each output. In this configuration(Figure␣ 2), a diode connected between OUT F and RTN will indicate the condition of both fuses.
A diode connected between OUT A and OUT F will indicate the condition of supply A (VA) and a diode connected between OUT B and OUT A will indicate the condition of supply B (VB). A resistor connected from OUT B to the negative supply is required to bias the diodes.
The LTC1921 is designed to allow the current from this resistor to flow through the diodes during normal supply conditions and intact fuses, and will shunt this current away from the proper diodes during a fault condition. These diodes will further clamp the output pin potentials to RTN in order to keep the outputs within rated voltages. If LEDs are used instead of optoisolators, they should be green since they will be lit when the supplies are within the proper voltage range. The LTC1921 ma
