Can ship immediately
1. DESCRIPTION
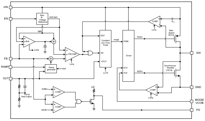
The MP2147GD-P is a monolithic, step-down, switchmode converter with internal power MOSFETs. It can achieve up to 4A continuous output current from a 2.8V-to-5.5V input voltage with excellent load and line regulation. The output voltage can be regulated to as low as 0.6V. Constant-on-time control provides a fast transient response and eases loop stabilization. Fault condition protections include cycle-by-cycle current limiting and thermal shutdown. The MP2147GD-P is available in a small QFN2×3mm package and requires only a minimal number of readily-available, standard, external components. MP2147GD-P is ideal for a wide range of applications, including storage (SSD, HDD), highperformance DSPs, FPGAs, and distributed power systems.
2. FEATURES
1. Up to 4A Output Current
2. Wide 2.8V-to-5.5V Operating Input Range
3. 22mΩ and 14mΩ Internal Power MOSFETs
4. 40µA Quiescent Current
5. 1.2MHz Fixed Switching Frequency
6. 1% Feedback Accuracy
7. External Mode Control
8. External VCON Control
9. Adjustable Output from 0.6V
10. 1.5ms Internal SS Time with Pre-Bias Startup
11. Cycle-by-Cycle Over Current Protection
12. Short Circuit Protection with Hiccup Mode
13. Stable with Low-ESR Output Ceramic Capacitors
14. Thermal Shutdown
15. Available in a 2mm×3mm QFN Package
16. Output Discharge Function
3. APPLICATIONS
1. Storage (SSD, HDD)
2. Portable Instruments
3. Battery-Powered Devices
4. TYPICAL APPLICATION

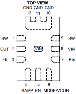
5. PACKAGE REFERENCE

6. BLOCK DIAGRAM
