Can ship immediately
1. DESCRIPTION
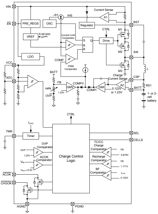
The MP2615GQ-P is a high efficiency switch mode battery charger suitable for 1- or 2- cell lithiumion or lithium-Polymer applications. The MP2615GQ-P is capable of delivering 2A of charge current programmable via an accurate sense resistor over the entire input range.
The MP2615GQ-P regulates the charge current and full battery voltage using two control loops to achieve high accuracy constant current (CC) charge and constant voltage (CV) charge. Constant-off-time (COT) mode control allows operation up to 99% duty cycle when the battery voltage is close to the input voltage and in order to keep charge current always at a relative high level. Battery temperature and charging status are always monitored during each charging cycle.
Two status monitor output pins are provided to indicate the battery charging status and input power status. The MP2615GQ-P also features internal reverse blocking protection.
The MP2615GQ-P is available in a 3mm × 3mm 16- pin QFN package.
2. FEATURES
1. 4.75V to 18V Operating Input Voltage
2. Up to 99% Duty Cycle Operation
3. Up to 2A Programmable Charging Current
4. ±0.75% Full Battery Voltage Accuracy
5. 4.1V/Cell and 4.2V/Cell Selection for Full Battery Voltage
6. Full Integrated Power Switches
7. Internal Loop Compensation
8. No External Reverse Blocking Diode Required
9. Preconditioning for Fully Depleted Battery
10. Charging Operation Indicator
11. Programmable Safety Timer
12. Thermal Shutdown Protection
13. Cycle-by-Cycle Over Current Protection
14. Battery Temperature Monitor and Protection
3. TYPICAL APPLICATION

4. PACKAGE REFERENCE

5. FUNCTIONAL BLOCK DIAGRAM
