Can ship immediately
1. Description
NCP3063MNTXG series is a higher frequency upgrade to popular products MC34063A and MC33063A single-chip DC-DC converters. These ones The equipment is composed of internal temperature compensation reference, Comparator, a controlled duty cycle oscillator of active current Limiting circuit, driver and high current output switch. This series is Specifically designed to incorporate Step-Down, Step-Up and Minimal number of external voltage inversion applications Components.
2. Features
1. Operation to 40 V Input
2. Low Standby Current
3. Output Switch Current to 1.5 A
4. Output Voltage Adjustable
5. Frequency Operation of 150 kHz
6. Precision 1.5% Reference
7. New Features: Internal Thermal Shutdown with Hysteresis
New Features: Cycle−by−Cycle Current Limiting
8. Pb−Free Packages are Available
3. Applications
1. Step−Down, Step−Up and Inverting supply applications
2. High Power LED Lighting
3. Battery Chargers
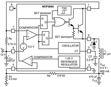
4. Pin Connections

5. Typical Buck Application Circuit
