Can ship immediately
TJA1043 high-speed CAN transceiver provides an interface between controllers Area network (CAN) protocol controller and physical two-wire CAN bus. of The transceiver is designed for high-speed CAN applications in the automotive industry,Provides differential transmit and receive functions for microcontrollers with CAN Protocol controller.
TJA1043 belongs to NXP's third-generation high-speed CAN transceiver Semiconductor, a significant improvement compared to the first and second generation Equipment, such as TJA1041A. It provides improved electromagnetic compatibility (EMC) And electrostatic discharge (ESD) performance, extremely low power consumption and It is passive when the power supply voltage is off. Advanced features include:
• Low-power management controls the power of the entire node, while Support local and remote wakeup by wakeup source identification
• Multiple protection and diagnostic functions, including bus short-circuit detection And battery connection detection
• Can be directly connected to a microcontroller with a supply voltage of 3 V to 5 V TJA1043 implements ISO 11898-2: 2016 and SAE J2284-1 to SAE J2284-5. This implementation is available at CAN FD fast phase, data rate up to 5 Mbit/s.
These features make TJA1043 an ideal choice for high-speed CAN networks Contains nodes that need to be always available, even if internal VIO and VCC Supplies are turned off.
Features and benefits
1. ISO 11898-2:2016 and SAE J2284-1 to SAE J2284-5 compliant
2. Loop delay symmetry timing enables reliable communication at data rates up to 5 Mbit/s in the CAN FD fast phase
3. Suitable for 12 V and 24 V systems
4. Low ElectroMagnetic Emission (EME) and high ElectroMagnetic Immunity (EMI)
5. VIO input allows for direct interfacing with 3 V and 5 V microcontrollers
6. SPLIT voltage output for stabilizing the recessive bus level
7. Listen-only mode for node diagnosis and failure containment
8. Available in SO14 and HVSON14 packages
9. Leadless HVSON14 package (3.0 mm 4.5 mm) with improved Automated Optical Inspection (AOI) capability
10. AEC-Q100 qualified
11. Dark green product (halogen free and Restriction of Hazardous Substances (RoHS) compliant)
13. Very low current Standby and Sleep modes, with local and remote wake-up
14. Capability to power down the entire node while supporting local, remote and host wake-up
15. Wake-up source recognition
16. Transceiver disengages from the bus (zero load) when VBAT absent
17. Functional behavior predictable under all supply conditions
18. High ESD handling capability on the bus pins
19. Bus pins and VBAT protected against transients in automotive environments
20. Transmit Data (TXD) dominant time-out function with diagnosis
21. TXD-to-RXD short-circuit handler with diagnosis
22. Thermal protection with diagnosis
23. Undervoltage detection and recovery on pins VCC, VIO and VBAT
24. Bus line short-circuit diagnosis
25. Bus dominant clamping diagnosis
26. Cold start diagnosis (first battery connection)
Pin configuration diagram: SO14

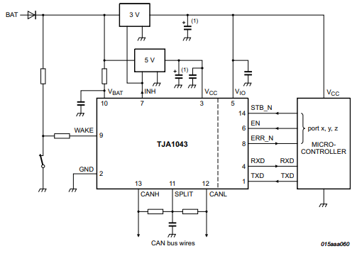
Application diagram
