Can ship immediately
1. description
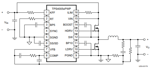
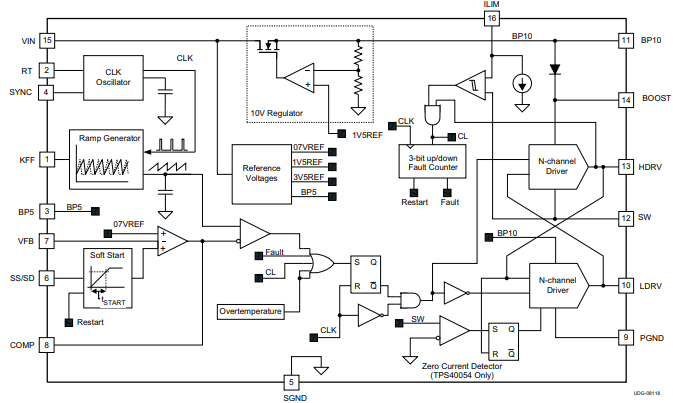
TPS4005x is a high voltage, wide input series (8 V to 40 V), synchronous buck controller.
The TPS4005x series provides design flexibility,Multiple user programmable functions, including Soft start, UVLO, operating frequency, voltage Feedforward, high-side current limit and loop Compensation.
TPS4005x uses voltage feedforward control Provide good line regulation technology Wide (4:1) input voltage range and fast response Input line transients. Nearly constant modulator gain Input changes can simplify loop compensation. of External programmable current limit provides pulse Pulse current limit and cup mode Operation with internal fault counter can extend the overload time.
2. feature
• Working input voltage 8 V to 40 V
• Input voltage feedforward compensation
• <1% internal 0.7V reference
• Programmable fixed frequency up to 1MHz Voltage Mode Controller
• Internal gate drive output for high-side and synchronous N-channel MOSFET
• 16-pin PowerPAD™ package (θJC = 2°C / W)
• Thermal shutdown
• External synchronization
• Programmable high-end induction short circuit protection
• Programmable closed loop soft start
• TPS40054 source only
• TPS40055 source and sink
• TPS40057 source and sink with VO Prebias
3. application
• Power Module
• Network and telecommunications
• Industrial and server

4. Functional Block Diagram
