Can ship immediately
Due to market price fluctuations,if you need to purchase or consult the price.You can contact us or emial to us: brenda@hongda-ic.com
1. Description
The TPS54331 device is a 28-V, 3-A nonsynchronous buck converter that integrates a low RDS(on) high-side MOSFET. To increase efficiency at light loads, a pulse skipping Eco-mode feature is automatically activated. Furthermore, the 1-μA shutdown supply-current allows the device to be used in battery-powered applications. Current mode control with internal slope compensation simplifies the external compensation calculations and reduces component count while allowing the use of ceramic output capacitors. A resistor divider programs the hysteresis of the input undervoltage lockout. An overvoltage transient protection circuit limits voltage overshoots during startup and transient conditions. A cycle-by-cycle current-limit scheme, frequency foldback and thermal shutdown protect the device and the load in the event of an overload condition. The TPS54331 device is available in an 8-pin SOIC package and 8-pin SO PowerPAD package that have been internally optimized to improve thermal performance.
2. Features
1. 3.5 to 28-V Input Voltage Range
2. Adjustable Output Voltage Down to 0.8 V
3. Integrated 80-mΩ High-Side MOSFET Supports up to 3-A Continuous Output Current
4. High Efficiency at Light Loads With a Pulse Skipping Eco-mode™
5. Fixed 570 kHz Switching Frequency
6. Typical 1-μA Shutdown Quiescent Current
7. Adjustable Slow-Start Limits Inrush Currents
8. Programmable UVLO Threshold
9. Overvoltage Transient Protection
10. Cycle-by-Cycle Current Limit, Frequency Fold Back, and Thermal Shutdown Protection
11. Available in Easy-to-Use SOIC8 Package or Thermally Enhanced SOIC8 PowerPAD™ Package
12. Create a Custom Design with WEBENCH Tools
3. Applications
1. Consumer Applications such as Set-Top Boxes,CPE Equipment, LCD Displays, Peripherals, and Battery Chargers
2. Industrial and Car-Audio Power Supplies
3. 5-V, 12-V, and 24-V Distributed Power Systems
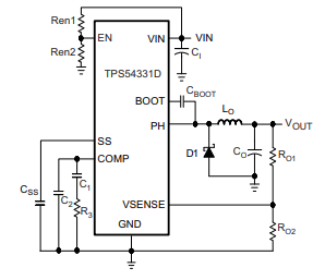
4. Simplified Schematic

5. Pin Configuration and Functions
