Can ship immediately
Due to market price fluctuations,if you need to purchase or consult the price.You can contact us or emial to us: brenda@hongda-ic.com
1. Description
The Texas Instruments bq27542-G1 Li-Ion battery fuel gauge is a microcontroller peripheral that provides fuel gauging for single-cell Li-Ion battery packs. The device requires little system microcontroller firmware development for accurate battery fuel gauging. The fuel gauge resides within the battery pack or on the main board of the system with an embedded battery (non-removable). The fuel gauge uses the patented Impedance Track™ algorithm for fuel gauging, and provides information such as remaining battery capacity (mAh), state-of-charge (%), run-time to empty (minimum), battery voltage (mV), and temperature (°C). It also provides detections for internal short or tab disconnection events. The fuel gauge also features integrated support for secure battery pack authentication, using theSHA-1/HMAC authentication algorithm.

2. Features
1. Battery Fuel Gauge for 1-Series (1sXp) Li-Ion Applications up to 14,500-mAh Capacity
2. Microcontroller Peripheral Provides:
– Accurate Battery Fuel Gauging Supports up to 14,500 mAh
– Internal or External Temperature Sensor for Battery Temperature Reporting
– SHA-1/HMAC Authentication
– Lifetime Data Logging
– 64 Bytes of Non-Volatile Scratch Pad FLASH
3. Battery Fuel Gauging Based on Patented Impedance Track™ Technology
– Models Battery Discharge Curve for Accurate Time-To-Empty Predictions
– Automatically Adjusts for Battery Aging,Battery Self-Discharge, and Temperature/Rate Inefficiencies
– Low-Value Sense Resistor (5 mΩ to 20 mΩ)
4. Advanced Fuel Gauging Features
– Internal Short Detection
– Tab Disconnection Detection
5. HDQ and I2C Interface Formats for Communication with Host System
6. Small 12-pin 2.50 mm × 4.00 mm SON Package
7. Complies with Battery Trip Point (BTP) Requirements
3. Applications
1. Smartphones
2. Tablets
3. Digital Still and Video Cameras
4. Handheld Terminals
5. MP3 or Multimedia Players
4. Pin Configurations and Functions

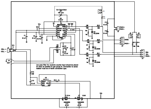
5. Typical Application
