Can ship immediately
Due to market price fluctuations,if you need to purchase or consult the price.You can contact us or emial to us: brenda@hongda-ic.com
1. Description
The L4973D3.3 is a step down monolithic power switching regulator delivering 3.5 A at fixed voltages of 3.3 V or 5.1 V and using a simple external divider output adjustable voltage up to 50V. Realized in BCD mixed technology, the device uses an internal power D-MOS transistor (with a typical RDS(on) of 0.15 Ω) to obtain very high efficiency and very fast switching times. Switching frequency up to 300 kHz are achievable (the maximum power dissipation of the packages must be observed). A wide input voltage range between 8 V to 55 V and output voltages regulated from 3.3 V to 40 V cover the majority of the today applications. Features of this new generation of DC-DC converter includes pulse by pulse current limit, hiccup mode for output short circuit protection, voltage feed forward regulation, soft-start, input/output synchronization, protection against feedback loop disconnection, inhibit for zero current consumption and thermal shutdown. Packages available are in plastic dual in line, DIP18 (12+3+3) for standard assembly, and SO20 (12+4+4) for SMD assembly.
2. Features
1. Up to 3.5 A step down converter
2. Operating input voltage from 8 V to 55 V
3. 3.3 V and 5.1 V (±1%) fixed output, and adjustable outputs from:
– 0.5 V to 50 V (3.3 type)
– 5.1 V to 50 V (5.1 type)
4. Frequency adjustable up to 300 kHz
5. Voltage feed forward
6. Zero load current operation (min. 1 mA)
7. Internal current limiting (pulse by pulse and HICCUP mode)
8. Precise 5.1 V (1.5%) reference voltage externally available
9. Input/output synchronization function
10. Inhibit for zero current consumption (100 mA typ. at VCC = 24 V)
11. Protection against feedback disconnection
12. Thermal shutdown
13. Output over voltage protection
14. Soft-start function
3. Pin connection

4. Electrical characteristics

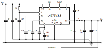
5. Application circuit

6. Package dimensions
