Can ship immediately
Due to market price fluctuations,if you need to purchase or consult the price.You can contact us or emial to us: brenda@hongda-ic.com
1. Description
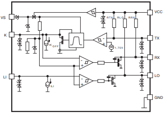
The L9637 is a monolithic integrated circuitcontaining standard ISO 9141 compatibleinterface functions.
2. Features
1. Operating power supply voltage range 4.5 V ≤ VS ≤ 36 V (40 V for transients)
2. Reverse supply (battery) protected down to VS ≥ -24 V
3. Standby mode with very low current consumption ISSB ≤1 mA @ VCC ≤0.5 V
4. Low quiescent current in off condition ISOFF = 120 µA
5. TTL compatible TX input
6. Bidirectional K-I/O pin with supply voltage dependent input threshold
7. Overtemperature shut down function Selective to K-I/O pin
8. Wide input and output voltage range -24 V ≤ VK ≤ VS
9. K output current limitation, typ. IK = 60 mA
10. Defined OFF output status in undervoltage condition and VS or GND interruption
11. Controlled output slope for low EMI
12. High input impedance for open VS or GND connection
13. Defined output ON status of LO or RX for open LI or K inputs
14. Defined K output OFF for TX input open
15. Integrated pull up resistors for TX, RX and LO
16. EMI robustness optimized
3. Pin description

4. Electrical characteristics

5. Block diagram
