Can ship immediately
description
Texas Instruments (TI) MSP430 ultra-low power microcontroller series consists of multiple devices with the following functions Different peripheral devices suitable for various applications.
The architecture combines five low-power This mode is optimized to extend battery life in portable measurement applications. Equipment function Powerful 16-bit RISC CPU, 16-bit registers and constant generator, can contribute the most code Effectiveness.
Digitally controlled oscillator (DCO) allows to wake up from low power mode to active mode with lower power consumption Over 6 seconds The MSP430F471xx series is suitable for single-phase and multi-phase microcontroller configurations Electric meters with three, six or seven 16-bit sigma-delta A/D converters.
Each channel has a differential Input pair and programmable input gain. It also integrates two 16-bit timers and four general-purpose serial ports Communication interface (USCI), DMA, 68 I/O pins and liquid crystal driver (LCD) with integrated contrast control.
Features and functions
Low supply voltage range: 1.8 V to 3.6 V
1. ultra low power consumption
-Active mode: 350A at 1 MHz and 2.2 V
-Standby mode: 1.1A
-Off mode (RAM retention): 0.2A
2. Five power saving modes
3. wake up from standby mode in less time Over 6 s
4. 16-bit RISC architecture,62.5 ns instruction cycle time
5. three-channel internal DMA
6. Three, six or seven 16-bit Sigma-Delta Analog-to-digital (A/D) converter with the following functions Differential PGA input
7. 16-bit Timer_B, with three Capture/compare shadow register
8. 16-bit Timer_A with three Capture/compare register
9. on-chip comparator
10. four-way universal serial communication
Interface (USCI) module
-USCI_A0 and USCI_A1
-Enhanced UART support
Automatic baud rate detection
-IrDA encoder and decoder
-Synchronous SPI
-USCI_B0 and USCI_B1
-I2C
-Synchronous SPI
11. integrated LCD driver with contrast Control up to 160 segments
12. basic timer with real-time clock function
13. 32-bit hardware multiplier
14. power failure detector
15. power supply voltage monitor/monitor Programmable level detection
16. serial onboard programming,No external programming voltage required Protected by secure programmable codes fuse
17. Bootloader
18. on-chip simulation module
19. provides 100-pin plastic quadrilateral Flatpack (QFP) packaging
Operation mode
MSP430 has an activation mode and 5 software-selectable low-power operation modes. An interrupt event can switch the device from any of the five low-power modes A mode wakes up, processes the request, and returns to the low-power mode when receiving a return signal from the interrupt routine.
The following 6 operating modes can be configured using software:
1. Activation Mode (AM) MSP430F248TPMR Texas TI FAE: 13723714318
– All clocks are active.
2. Low power mode 0 (LPM0)
– The CPU is disabled.
– ACLK and SMCLK remain active. MCLK is disabled.
3. Low Power Mode 1 (LPM1)
– CPU is disabled ACLK and SMCLK remain active. MCLK is disabled.
– If the DCO is not used in active mode, the DCO dc generator is disabled.
4. Low Power Mode 2 (LPM2)
– The CPU is disabled.
– MCLK and SMCLK are disabled.
– The DCO dc generator remains enabled.
– ACLK remains active.
5. Low Power Mode 3 (LPM3)
– The CPU is disabled.
– MCLK and SMCLK are disabled.
– The DCO dc generator is disabled.
– ACLK remains active.
6. Low Power Mode 4 (LPM4)
– The CPU is disabled.
– ACLK is disabled.
– MCLK and SMCLK are disabled.
– The DCO dc generator is disabled.
– The crystal oscillator is stopped.

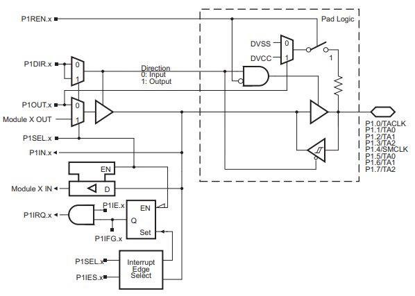
Pin Schematic: P1.0 to P1.7, Input/Output With Schmitt Trigger

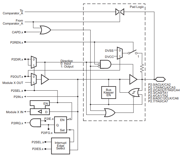
Port P2 Pin Schematic: P2.0 to P2.4, P2.6, and P2.7, Input/Output With Schmitt Trigger