Can ship immediately
1. General Description
BD99954MWV-E2 is a Battery Management LSI for 1-4 cell Lithium-Ion secondary battery, and available in a 40pin 0.40 mm pitch 5.0 mm x 5.0 mm QFN package and small 41-ball 0.4mm pitch 2.6mm x 3.0mm Wafer-Level CSP package which is designed to meet high degree demands for space-constraint equipment such as Low profile Notebook PC, Tablets and other applications. BD99954MWV-E2 provides a Dual-source Battery Charger, two port BC1.2 detection and a Battery Monitor with several alarm(INT#, PROCHOT#) outputs
2. Pin Configuration

3. Features
1. Dual-source Battery Charger
2. High efficiency Step-Up/Down switching charger for 1-4 cell Li-Ion/Li-poly battery
3. Two separate input sources for USB-VBUS and DC adapter.
4. Two port BC1.2 detectors.
5. JEITA compliant charging profile
6. Programmable parameters for Preconditioning, Precharge current, and Fast-charge current
7. Programmable charging voltage
8. Programmable charge current
9. Programmable Switching Frequency: 600kHz to 1.2MHz
10. Support USB BCS 1.2, ACA, ID pin, OTG
11. USB-VBUS Over Voltage Protection
12. Over Voltage Battery Protection
13. Battery Short Circuit Detection
14. Power Path Management with charge pump gate driver
15. Flexibility power path control
16. Reverse Buck/Boost Option for USB/USB-PD
17. Bias voltage output for the external thermistor
18. PMON output
19. PROCHOT# output
20. Support Inhibit / Autonomous Charging
21. Battery Learn Function
22. Input Operating Range: 3.8V to 25V
23. Voltage Measurement for Thermistor.
24. Bias voltage output for the external thermistor.
25. SMBus Interface (Clock up friendly I2C) for Host communication
26. Embedded OTPROM for initial settings
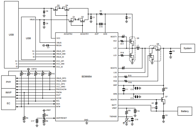
4. Block Diagram

5. Applications
1. Ultrabook
2. Notebook PC
3. Ultra-mobile PC
4. Tablet PC