Can ship immediately
Due to market price fluctuations,if you need to purchase or consult the price.You can contact us or emial to us: brenda@hongda-ic.com
1. Description
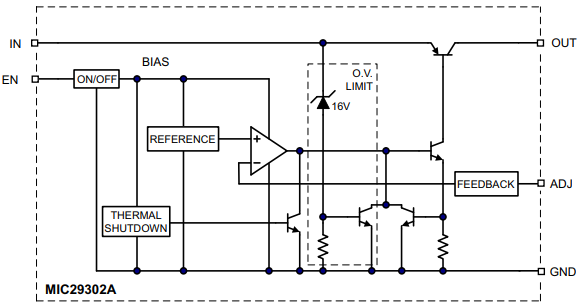
The MIC29302A is a high-current, low-dropout voltage regulator that uses Microchip's proprietary Super βeta PNP process with a PNP pass element. The 3A LDO regulator features 560 mV (full load) dropout voltage and very low ground current. Designed for high-current loads, these devices also find applications in lower current, low-dropout critical systems, where their dropout voltages and ground current values are important attributes. Along with a total accuracy of ±2% (over temperature, line, and load regulation) the regulator features very fast transient recovery from input voltage surges and output load current changes. The MIC29302AWU has an adjustable output that can be set by two external resistors to a voltage between 1.24V and 15V. In addition, the device is fully protected against overcurrent faults, reversed input polarity, reversed lead insertion, and overtemperature operation. A TTL/CMOS logic enable (EN) pin is available in the MIC29302AWU to shutdown the regulator. When not used, the device can be set to continuous operation by connecting EN to the input (IN). The MIC29302A is available in the standard and 5-pin TO-263 and TO-252 packages with an operating junction temperature range of –40°C to +125°C.
2. Features
1. High-Current Capability
2. Operating Input Voltage Range: 3V to 16V
3. Low Dropout Voltage
4. Low Ground Current
5. Accurate 1% Tolerance
6. Fast Transient Response
7. 1.24V to 15V Adjustable Output Voltage
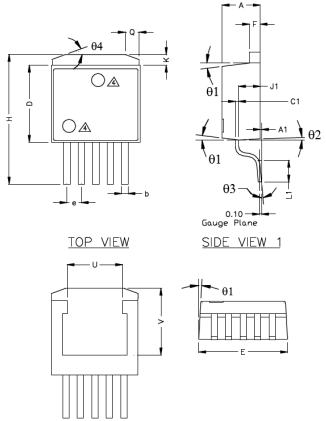
8. Packages: TO-263-5L and TO-252-5L
3. Applications
1. Processor Peripheral and I/O Supplies
2. High-Efficiency Green Computer Systems
3. Automotive Electronics
4. High-Efficiency Linear Lower Supplies
5. Battery-Powered Equipment
6. PC Add-In Cards
7. High-Efficiency Post-Regulator for Switching Supply
4. Package Types

5. Typical Application Circuit

6. Functional Block Diagram

7. Packaging Information

hot deals
MSP430F248TPMR TPS40057PWPRG4 MPM38111GR-Z